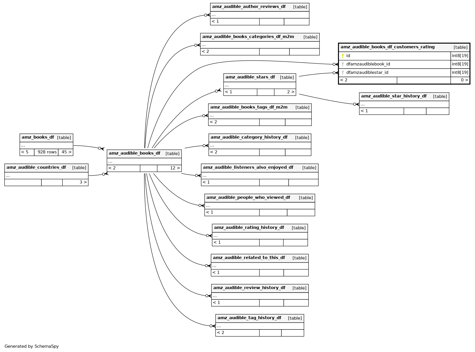
Columns
| Column | Type | Size | Nulls | Auto | Default | Children | Parents | Comments | |||
|---|---|---|---|---|---|---|---|---|---|---|---|
| id | int8 | 19 | √ | null |
|
|
|||||
| dfamzaudiblebook_id | int8 | 19 | null |
|
|
||||||
| dfamzaudiblestar_id | int8 | 19 | null |
|
|
Indexes
| Constraint Name | Type | Sort | Column(s) |
|---|---|---|---|
| amz_audible_books_df_customers_rating_pkey | Primary key | Asc | id |
| amz_audible_books_df_cus_dfamzaudiblebook_id_dfam_5ccacfdc_uniq | Must be unique | Asc/Asc | dfamzaudiblebook_id + dfamzaudiblestar_id |
| amz_audible_books_df_custo_dfamzaudiblebook_id_fd9ae215 | Performance | Asc | dfamzaudiblebook_id |
| amz_audible_books_df_custo_dfamzaudiblestar_id_1eb576ea | Performance | Asc | dfamzaudiblestar_id |

