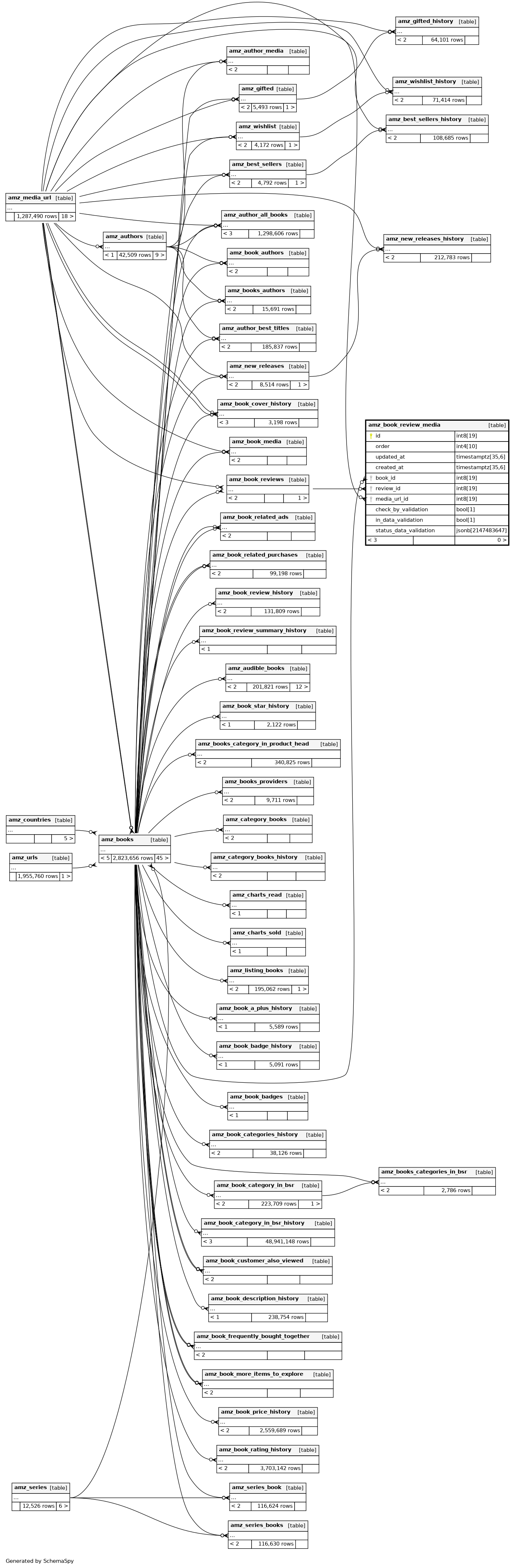
Columns
| Column | Type | Size | Nulls | Auto | Default | Children | Parents | Comments | |||
|---|---|---|---|---|---|---|---|---|---|---|---|
| id | int8 | 19 | √ | null |
|
|
|||||
| order | int4 | 10 | √ | null |
|
|
|||||
| updated_at | timestamptz | 35,6 | null |
|
|
||||||
| created_at | timestamptz | 35,6 | null |
|
|
||||||
| book_id | int8 | 19 | √ | null |
|
|
|||||
| review_id | int8 | 19 | √ | null |
|
|
|||||
| media_url_id | int8 | 19 | null |
|
|
||||||
| check_by_validation | bool | 1 | null |
|
|
||||||
| in_data_validation | bool | 1 | null |
|
|
||||||
| status_data_validation | jsonb | 2147483647 | √ | null |
|
|
Indexes
| Constraint Name | Type | Sort | Column(s) |
|---|---|---|---|
| amz_book_review_media_pkey | Primary key | Asc | id |
| amz_book_review_media_book_id_41ba54c9 | Performance | Asc | book_id |
| amz_book_review_media_media_url_id_e282fcf1 | Performance | Asc | media_url_id |
| amz_book_review_media_review_id_da686680 | Performance | Asc | review_id |
| idx_book_review_media | Performance | Asc | review_id |

