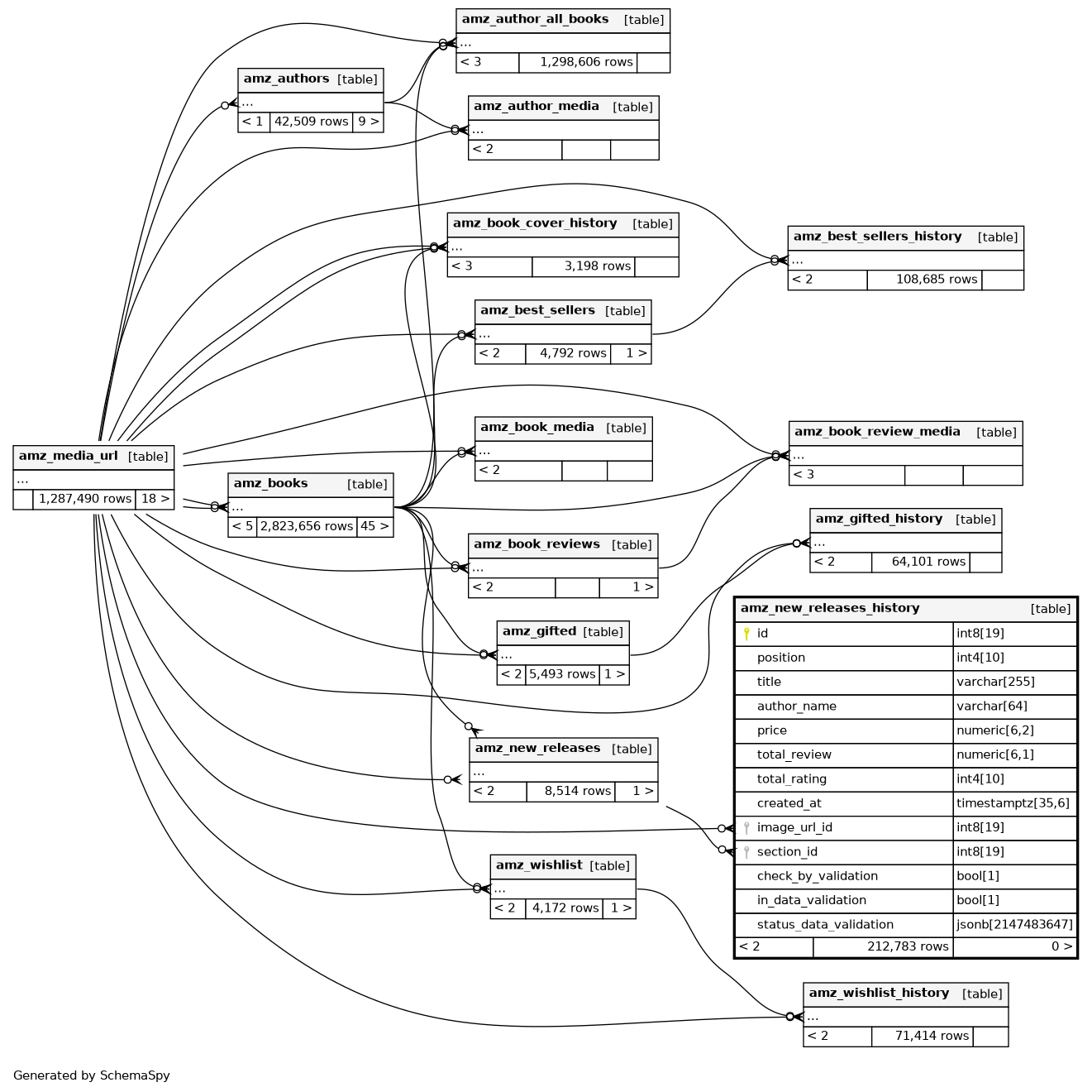
Columns
| Column | Type | Size | Nulls | Auto | Default | Children | Parents | Comments | |||
|---|---|---|---|---|---|---|---|---|---|---|---|
| id | int8 | 19 | √ | null |
|
|
|||||
| position | int4 | 10 | √ | null |
|
|
|||||
| title | varchar | 255 | √ | null |
|
|
|||||
| varchar | 64 | √ | null |
|
|
||||||
| price | numeric | 6,2 | √ | null |
|
|
|||||
| total_review | numeric | 6,1 | √ | null |
|
|
|||||
| total_rating | int4 | 10 | √ | null |
|
|
|||||
| created_at | timestamptz | 35,6 | null |
|
|
||||||
| image_url_id | int8 | 19 | √ | null |
|
|
|||||
| section_id | int8 | 19 | null |
|
|
||||||
| check_by_validation | bool | 1 | null |
|
|
||||||
| in_data_validation | bool | 1 | null |
|
|
||||||
| status_data_validation | jsonb | 2147483647 | √ | null |
|
|
Indexes
| Constraint Name | Type | Sort | Column(s) |
|---|---|---|---|
| amz_new_releases_history_pkey | Primary key | Asc | id |
| amz_new_releases_history_image_url_id_6b8d18fc | Performance | Asc | image_url_id |
| amz_new_releases_history_section_id_2f1d3b98 | Performance | Asc | section_id |
| idx_book_new_releases_history | Performance | Asc | section_id |

