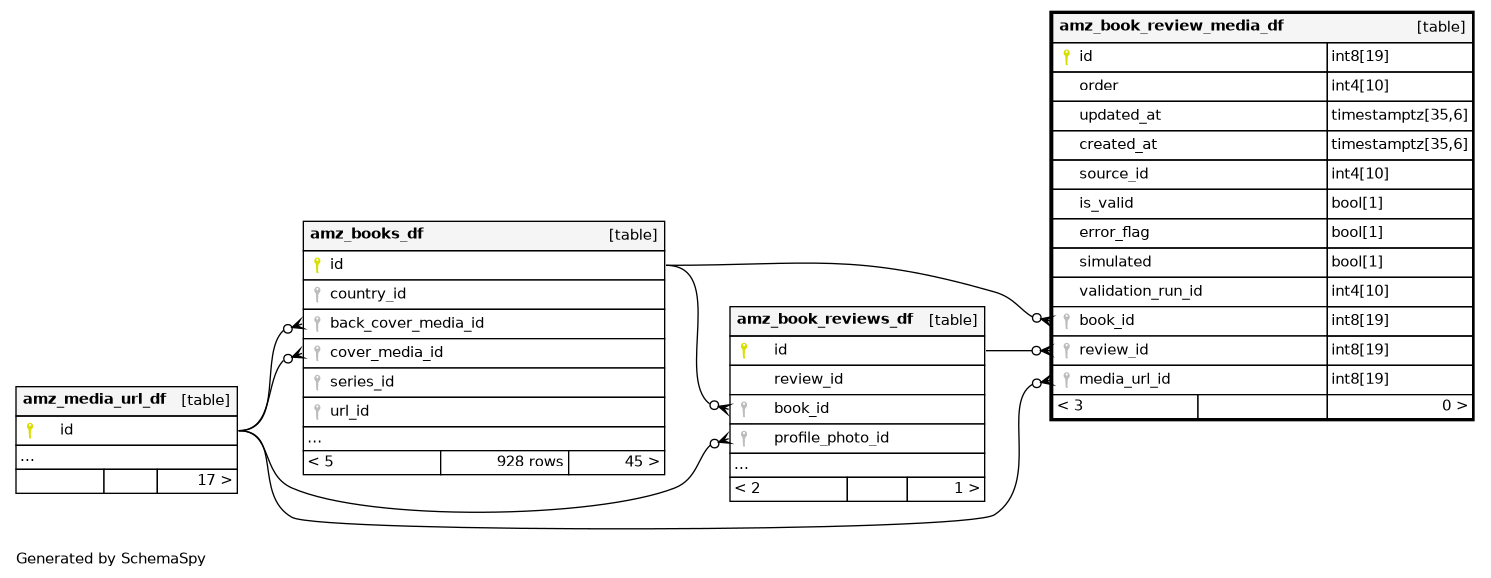
Columns
| Column | Type | Size | Nulls | Auto | Default | Children | Parents | Comments | |||
|---|---|---|---|---|---|---|---|---|---|---|---|
| id | int8 | 19 | √ | null |
|
|
|||||
| order | int4 | 10 | √ | null |
|
|
|||||
| updated_at | timestamptz | 35,6 | null |
|
|
||||||
| created_at | timestamptz | 35,6 | null |
|
|
||||||
| source_id | int4 | 10 | √ | null |
|
|
|||||
| is_valid | bool | 1 | √ | null |
|
|
|||||
| error_flag | bool | 1 | √ | null |
|
|
|||||
| simulated | bool | 1 | √ | null |
|
|
|||||
| validation_run_id | int4 | 10 | √ | null |
|
|
|||||
| book_id | int8 | 19 | null |
|
|
||||||
| review_id | int8 | 19 | null |
|
|
||||||
| media_url_id | int8 | 19 | null |
|
|
Indexes
| Constraint Name | Type | Sort | Column(s) |
|---|---|---|---|
| amz_book_review_media_df_pkey | Primary key | Asc | id |
| amz_book_review_media_df_book_id_a6a802e0 | Performance | Asc | book_id |
| amz_book_review_media_df_media_url_id_d68ca028 | Performance | Asc | media_url_id |
| amz_book_review_media_df_review_id_6f820ae7 | Performance | Asc | review_id |

