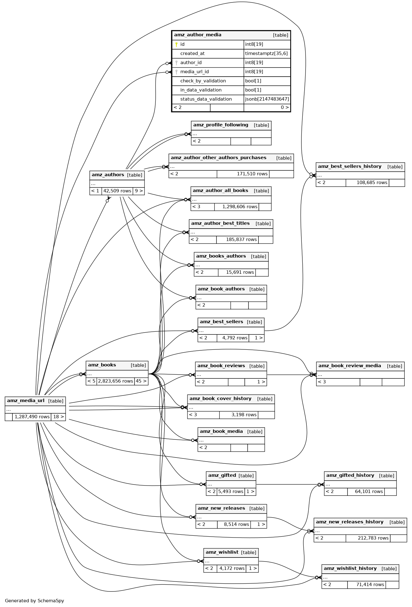
Columns
| Column | Type | Size | Nulls | Auto | Default | Children | Parents | Comments | |||
|---|---|---|---|---|---|---|---|---|---|---|---|
| id | int8 | 19 | √ | null |
|
|
|||||
| created_at | timestamptz | 35,6 | null |
|
|
||||||
| int8 | 19 | null |
|
|
|||||||
| media_url_id | int8 | 19 | √ | null |
|
|
|||||
| check_by_validation | bool | 1 | null |
|
|
||||||
| in_data_validation | bool | 1 | null |
|
|
||||||
| status_data_validation | jsonb | 2147483647 | √ | null |
|
|
Indexes
| Constraint Name | Type | Sort | Column(s) |
|---|---|---|---|
| amz_author_media_pkey | Primary key | Asc | id |
| amz_author_media_author_id_bbe1590b | Performance | Asc | author_id |
| amz_author_media_media_url_id_a2e11332 | Performance | Asc | media_url_id |
| idx_author_media | Performance | Asc | author_id |
| idx_media_url_authors | Performance | Asc | media_url_id |

