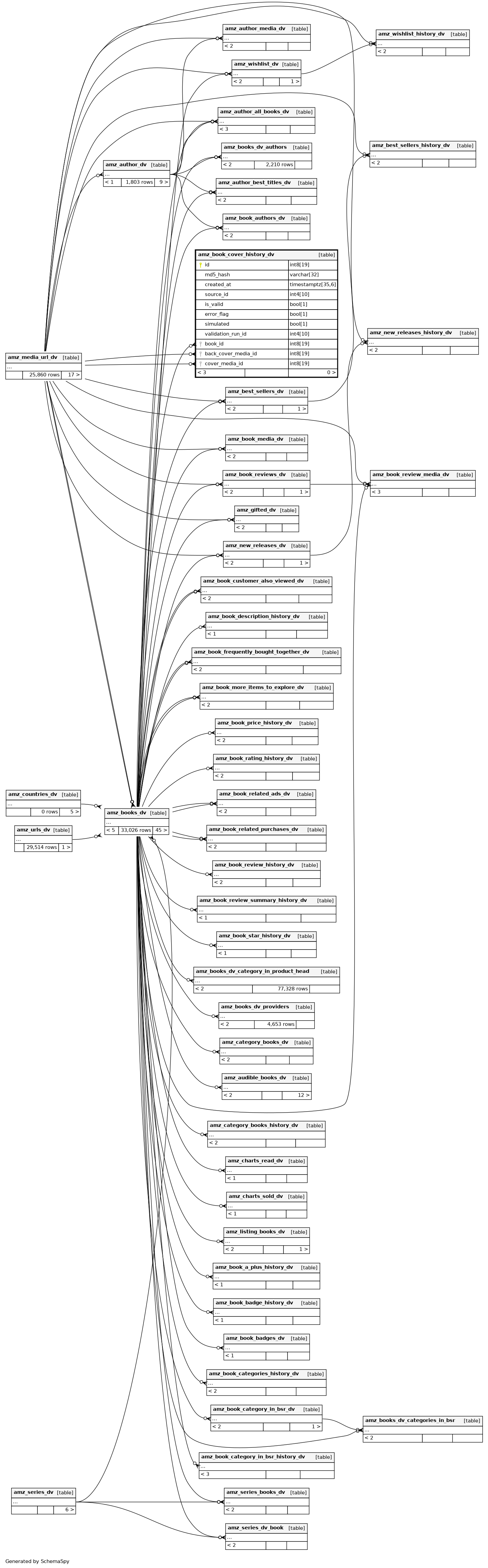
Columns
| Column | Type | Size | Nulls | Auto | Default | Children | Parents | Comments | |||
|---|---|---|---|---|---|---|---|---|---|---|---|
| id | int8 | 19 | √ | null |
|
|
|||||
| md5_hash | varchar | 32 | √ | null |
|
|
|||||
| created_at | timestamptz | 35,6 | null |
|
|
||||||
| source_id | int4 | 10 | √ | null |
|
|
|||||
| is_valid | bool | 1 | √ | null |
|
|
|||||
| error_flag | bool | 1 | √ | null |
|
|
|||||
| simulated | bool | 1 | √ | null |
|
|
|||||
| validation_run_id | int4 | 10 | √ | null |
|
|
|||||
| book_id | int8 | 19 | null |
|
|
||||||
| back_cover_media_id | int8 | 19 | √ | null |
|
|
|||||
| cover_media_id | int8 | 19 | √ | null |
|
|
Indexes
| Constraint Name | Type | Sort | Column(s) |
|---|---|---|---|
| amz_book_cover_history_dv_pkey | Primary key | Asc | id |
| amz_book_cover_history_dv_back_cover_media_id_28e3dc53 | Performance | Asc | back_cover_media_id |
| amz_book_cover_history_dv_book_id_41e9c297 | Performance | Asc | book_id |
| amz_book_cover_history_dv_cover_media_id_c7188bea | Performance | Asc | cover_media_id |

