Columns
| Column | Type | Size | Nulls | Auto | Default | Children | Parents | Comments | |||
|---|---|---|---|---|---|---|---|---|---|---|---|
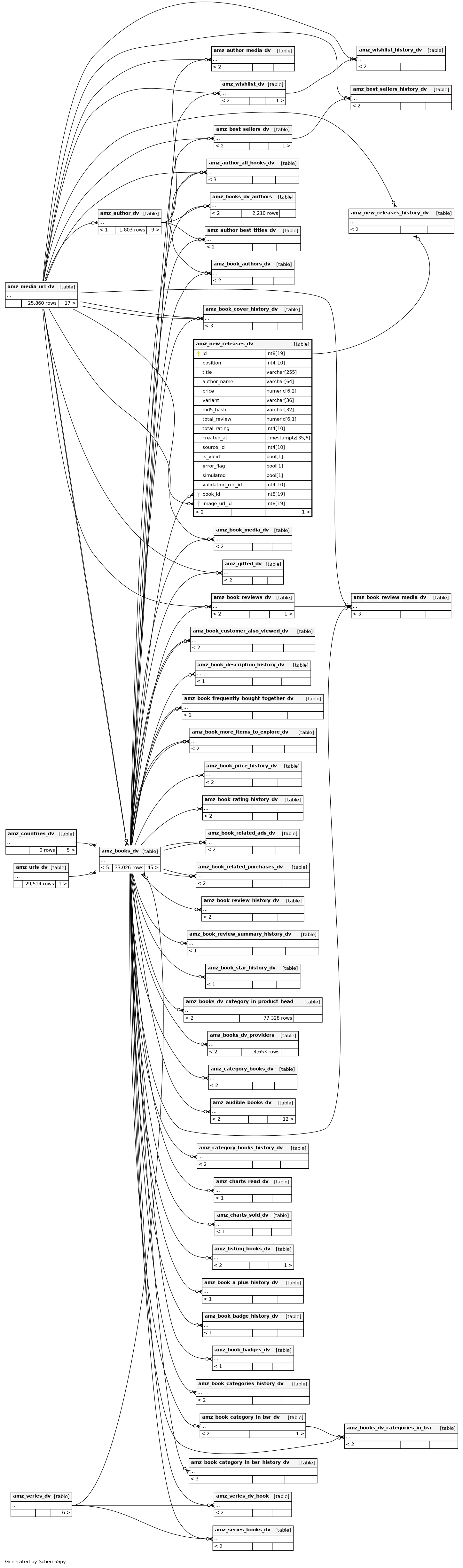
| id | int8 | 19 | √ | null |
|
|
|||||
| position | int4 | 10 | √ | null |
|
|
|||||
| title | varchar | 255 | √ | null |
|
|
|||||
| varchar | 64 | √ | null |
|
|
||||||
| price | numeric | 6,2 | √ | null |
|
|
|||||
| variant | varchar | 36 | √ | null |
|
|
|||||
| md5_hash | varchar | 32 | √ | null |
|
|
|||||
| total_review | numeric | 6,1 | √ | null |
|
|
|||||
| total_rating | int4 | 10 | √ | null |
|
|
|||||
| created_at | timestamptz | 35,6 | null |
|
|
||||||
| source_id | int4 | 10 | √ | null |
|
|
|||||
| is_valid | bool | 1 | √ | null |
|
|
|||||
| error_flag | bool | 1 | √ | null |
|
|
|||||
| simulated | bool | 1 | √ | null |
|
|
|||||
| validation_run_id | int4 | 10 | √ | null |
|
|
|||||
| book_id | int8 | 19 | null |
|
|
||||||
| image_url_id | int8 | 19 | √ | null |
|
|
Indexes
| Constraint Name | Type | Sort | Column(s) |
|---|---|---|---|
| amz_new_releases_dv_pkey | Primary key | Asc | id |
| amz_new_releases_dv_book_id_9d0698f6 | Performance | Asc | book_id |
| amz_new_releases_dv_image_url_id_00c60142 | Performance | Asc | image_url_id |

